可视化基因组水平的信号在某种基因组区间上的富集模式。
基本信息
| 软件包 | 链接 |
|---|---|
| 编程语言 | R, C++ |
| Bioconductor | https://bioconductor.org/packages/EnrichedHeatmap/ |
| GitHub | https://github.com/jokergoo/EnrichedHeatmap |
| 文档 | https://jokergoo.github.io/EnrichedHeatmap/ |
| 论文 | Zuguang Gu, et al., EnrichedHeatmap: an R/Bioconductor package for comprehensive visualization of genomic signal associations. BMC Genomics 2018. |
例子
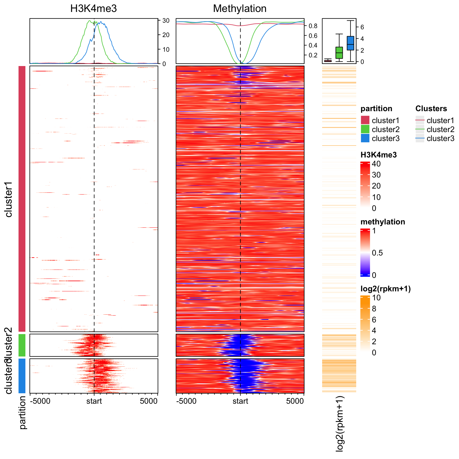
可视化H3K4me3和DNA甲基化在TSS附近的富集模式。
library(EnrichedHeatmap)
load(system.file("extdata", "chr21_test_data.RData", package = "EnrichedHeatmap"))
tss = promoters(genes, upstream = 0, downstream = 1)
mat1 = normalizeToMatrix(H3K4me3, tss, value_column = "coverage",
extend = 5000, mean_mode = "w0", w = 50, keep = c(0, 0.99))
mat2 = normalizeToMatrix(meth, tss, value_column = "meth", mean_mode = "absolute",
extend = 5000, w = 50, background = NA, smooth = TRUE)
library(circlize)
col_fun = colorRamp2(quantile(mat1, c(0, 0.99)), c("white", "red"))
meth_col_fun = colorRamp2(c(0, 0.5, 1), c("blue", "white", "red"))
partition = paste0("cluster", kmeans(mat1, centers = 3)$cluster)
lgd = Legend(at = c("cluster1", "cluster2", "cluster3"), title = "Clusters",
type = "lines", legend_gp = gpar(col = 2:4))
ht_list = Heatmap(partition, col = structure(2:4, names = paste0("cluster", 1:3)), name = "partition",
show_row_names = FALSE, width = unit(3, "mm")) +
EnrichedHeatmap(mat1, col = col_fun, name = "H3K4me3",
top_annotation = HeatmapAnnotation(lines = anno_enriched(gp = gpar(col = 2:4))),
column_title = "H3K4me3") +
EnrichedHeatmap(mat2, col = meth_col_fun, name = "methylation",
top_annotation = HeatmapAnnotation(lines = anno_enriched(gp = gpar(col = 2:4))),
column_title = "Methylation") +
Heatmap(log2(rpkm+1), col = c("white", "orange"), name = "log2(rpkm+1)",
show_row_names = FALSE, width = unit(15, "mm"),
top_annotation = HeatmapAnnotation(summary = anno_summary(gp = gpar(fill = 2:4),
outline = FALSE, axis_param = list(side = "right"))))
draw(ht_list, split = partition, annotation_legend_list = list(lgd),
ht_gap = unit(c(2, 8, 8), "mm"))
